姓氏简介

  1、出自姬姓,周灵王的太子姬晋,因直言进谏,被废为庶民,迁居到琅琊,世代繁衍生息。因其本为王族,世人称其为“王家”,沿用成性。

  2、

   2.出自妫姓,为古帝王虞舜之后,居于北海、陈留一带,因出古君王后裔,世为王姓;

   3.出自子姓,是成汤的后人。殷末,王子比干,为纣王的兄长,因劝谏纣王被杀,葬于汲郡,其子孙居其地以守陵墓。因源出王族之故,改姓王氏;

王姓,中华姓氏之一,主要源自姬姓,部分源自子姓、妫姓和少数民族改姓。王由三横一竖构成,三横代表天、地、人,一竖贯通天、地、人,这就是天、地、人都要归“王”管的不二哲学。上古时期夏、商、周三代的最高统治者被称为“王”。“王”作为姓氏即来源于“王”这个至尊之位;东周时期的姬晋为王姓始祖。

一、王姓的来源

主要源流

1、源出姬姓。周灵王之子太子晋,称王子晋,因值谏而被废为平民。其子宗敬仍在朝中任司徒之职,时人因其是王族的后代便称为“王家”,这支族人遂以王为氏。 [4-5] 先秦时期,这支王姓一直活跃于河南洛阳一带,秦末汉初,王离之子王元和王威,为避战乱分别迁徙至山东琅琊、山西太原,最终发展成琅琊王氏和太原王氏的两大王姓望族。

姬姓王有三个分支

源出东周毕公之后。周武王之弟毕公高封于毕国,春秋时其裔孙毕万任晋国司徒,受封于魏,战国时魏、韩、赵三家瓜分晋国。秦灭魏后,后裔魏无忌之孙魏卑子逃入山东泰山,汉初,魏卑子奉诏做官,被封于兰陵郡。因其是王家之后,故称其族为“王家”,从此以王为姓。

源出春秋初周平王之后。周平王在位51年,太子早夭,周平王死后,由其孙姬赤继位,但姬赤的胞弟姬林夺了王位,史称周桓王。姬赤出奔晋国,子孙以其曾为王者而改姓王。一直到唐朝,这支姬姓王一直生活在山西临猗一带,史称河东猗氏王姓。

源出周考王胞弟桓公揭之后。桓公揭封于王城,古城在今洛阳王城公园。其封地虽小但处于东周王城的西部,史称其为西周桓公。国亡之后,子孙迁到河南伊川和昭汝,以居王城改姓王,后来称为王城王氏。

二、郡望堂号

郡望

郡望共有21个,分别是太原郡、琅琊郡、北海郡、东海郡、高平郡、京兆郡、天水郡、东平郡、新蔡郡、新野郡、山阳郡,中山郡、陈留郡、章武郡、东莱郡、河东郡、金城郡、海汉郡、长沙郡、堂邑郡、河南郡。

堂号

总堂号:太原堂

三、宗祠楹联

求鲤世泽;爱鹅家声。

上联典出汉·王祥,有卧冰求鲤侍母的故事,旧时列为“二十四孝”之一。下联典出东晋·王羲之性爱鹅,为山阴道士写《道德经》以换鹅。

阳明学术;逸少风流。

此联为王姓宗祠太原堂联。上联典指明王守仁,于故乡阳明洞中讲学,世称“阳明先生”。下联典指东晋·王羲之,字逸少,有“东床坦腹”的故事。

卧冰跃鲤;朝阙飞凫。

上联典自汉·王祥,曾卧冰求鲤侍母。下联典自东汉·王子乔每朝阙,来去无踪,凭双凫飞来,时人称其“仙吏”。

五言通用联

一经传旧德;五字耀英才。

清代吏部员外郎、书法家王澍联。

槐阶培世德;乌巷焕家声。

刘墉亲笔山东高密城律王氏老祠堂对联。

七言通用联

兰亭一集家声远;槐树三株世泽长。

上联典指东晋·王羲之书法为古今之冠,《兰亭序》帖影响深远。下联典指北宋·王佑。

碧纱笼护诗人草;金带围开宰相花。

上联典出唐·王播,显达为相后,寺僧以碧纱笼护其孤贫寄食时题于寺壁之旧作。下联典出宋·韩琦家宴,王珪、王安石、陈升之均在,金带围一出四枝,后四人先后为相。

黄槐绿竹栽新院;紫燕红鹅说旧家。

上联典指北宋·王佑、王献之。下联典指东晋·王谢、王羲之。

千里荷花开世界;一杯美酒对湖山。

上联集自出唐代诗人王湾诗句。下联集自宋代诗人王庭珪诗句。

对联喜贴右军墨;春意乐赋摩诘诗。

上联典出晋代王羲之,世称王右军。下联典出唐代诗人王维,字摩诘。

秋水落霞惊四座;桐花栖凤报群贤。

上联典出唐代文学家王勃,其《滕王阁序》“落霞与孤鹜齐飞,秋水共长天一色”句。下联典出清代诗人、刑部尚书王士祯。

传家节操同松竹;报国功勋并斗山。

采用王氏节义堂联。上联典自王氏家族有松竹般的节操。下联典自王氏家族人才辈出,不少人为国为民建过功、立过业,有斗岳般的功勋。

黄槐青箱千秋秀,紫气红鹅万年春。

——当代理财家王少峰撰深圳新居上德堂联。

上联典自王佑、王导、王安石、王阳明、王夫之等,比喻王氏家族礼义传家,诗书教子,人才济济,尤善整章建制;下联典自轩辕黄帝、王羲之、王献之等,说明王氏家族乃帝王之苗裔,源远流长。

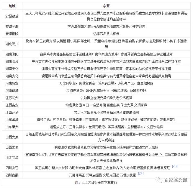
四、家谱字辈

家谱

字辈

五、迁徙分布

迁徙传播

王姓在先秦、汉晋时期一直以华北地区为主要的活动地区,发展十分迅猛。隋朝时期,王姓各支派向各地迁播之外,最重要的事件是河南固始人王审知南迁福建,建立闽国,成为五代十国之一,是福建王姓的总开山祖,史称开闽王氏。明朝永乐年间,这支王姓开始进入台湾地区。

古代

宋朝时期,王姓大约有590万人,约占全国人口的7.7%,为宋朝第一大姓。王姓第一大省是山东,约占全国王姓总人口的14.7%。在全国的分布主要集中于山东、河北、四川、河南、山西,这五省王姓大约占王姓总人口的55%,其次分布于江西、陕西、浙江,这三省的王姓又集中了25.5%。全国形成了陕晋冀豫鲁、赣浙以及四川三大块王姓人口聚集中心。

明朝时期,王姓大约有620万人,约占全国人口的6.7%,仍为第一大姓。在全国的分布主要集中于浙江、江苏、山东,这三省王姓大约占王姓总人口的40%,其次分布于江西和山西,这二省又集中了17%。浙江一跃成为王姓第一大省,约占全国王姓总人口的13.7%。南方王姓在宋元明600年中有了大的发展,两广和福建的王姓人口已经大大超过了宋朝。而宋朝的王姓大省河北、河南和四川,这个比率已经降了一半。全国重新形成了赣浙苏皖、鲁豫晋冀陕两大块王姓人口聚集地区。

当代

截至2014年,王姓的人口已达到9468万人,大约占全国人口的7.1%。在全国的分布主要集中于山东、河南、河北三省,大约占王姓总人口的28%;其次分布于四川、安徽、江苏、辽宁、黑龙江、山西、湖北、陕西、浙江、甘肃十省,王姓又集中了42%。山东居住了王姓总人口的10.5%。

全国形成了以长江为界的高比率的北方王姓区和低比率的南方王姓区。而北方区又以太行山为分水岭,东部为高密度的王姓地区。西部为低密度的王姓区。王姓分布很广,但很不均衡。

王姓在人群中分布在王姓在东北、内蒙古大部、山东、河北、北京、天津、河南大部、宁夏、陕西北部、甘肃东部和西中部、新疆喀什地区、海南大部,王姓占当地人口的比例在8.8%以上,有的达到16%,其覆盖面积仅占了总国土面积的29%,大约54%的王姓人口居住于此。

长江以北其他地区、青海东部、新疆北部、云贵川、广西西部,也是王姓常见的区域,王姓在人群中的分布比例为4.4--8.8%,其覆盖面积占了总国土面积的36.3%,大约36%的王姓人口居住于此。

六、王姓名望

名人频率

《中国人名大辞典》收入了王姓历代名人2360名,占总名人数的5.19%,排在名人姓氏的第一位;王姓的著名文学家占中国历代文学家总数的6.86%,排在第一位;王姓的著名医学家占中国历代医学家总数的5.37%,排在第一位;王姓的著名美术家占中国历代美术家总数的5.89%,排在第一位。

历史上,王姓皇后多达36位。这样累代帝后之族,在中华姓氏中仅此一姓。王家的36位皇后是西汉至明朝12个王朝32位皇帝的配偶,又是16位皇帝及4位太子、6位王爷、15位公主的生母。

此外,王姓在东汉至隋唐末年,还有92位宰相,其中西汉2人、曹魏1人、西晋3人、东晋22人、南朝宋19人、齐15人、梁及后梁23人、陈11人、北魏4人、唐朝4人。这也是各大姓氏中绝无仅有的现象。

历代名人

鬼谷子 王诩

鬼谷子 王诩

战国名将 王翦

战国名将 王翦

四大美女之一  王昭君

四大美女之一 王昭君

书圣 王羲之

书圣 王羲之

王勃

王勃

王之涣

   4.出自田姓,公元前368年,田和取代姜姓为齐国君主,史称“田氏代齐”,传八王,被秦所灭,其子孙被废为庶民,其中一支自认为齐国王族,遂以王为姓;

  5.出自春秋时魏献子之后,韩、赵、魏三家分晋,各自为王。后业魏亡于秦,其王族避难于各地。因其中有不少支庶子孙为魏国王族,故改姓王。如信陵君魏无忌,避难于泰山,至西汉入朝,被封为兰陵君。其后自谓出自王公显贵之家,易姓王氏。

  

11 11 11
0.066768s